Description
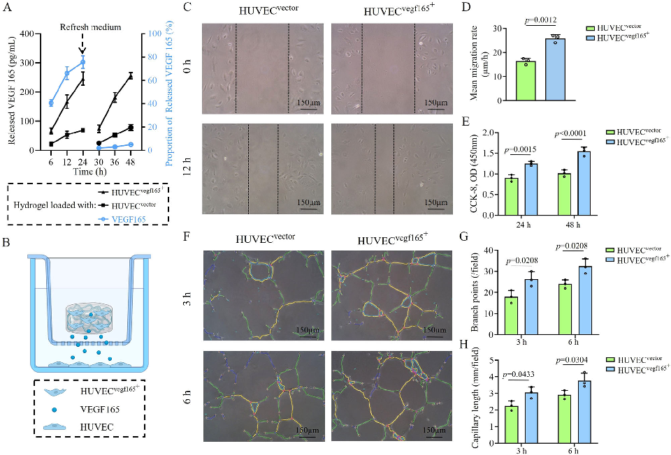
VEGF165-overexpressing endothelial cells encapsulated within the hydrogel are assessed for viability and vascular network formation. The growth factor expression aims to promote angiogenesis, addressing the vascular injury central to non-healing diabetic wounds.
More Figures from This Paper
Figure 3
Rheological and mechanical characterization of the click chemistry hydrogel demonstrates properties suitable for 3D bioprinting. The material's shear-thinning behavior and rapid recovery enable precise deposition of cell-laden constructs.
chart
Figure 4
Bioprinting parameters and construct fidelity are evaluated for the peptide hydrogel system. The printability assessment confirms that the material maintains structural integrity while supporting embedded vascular endothelial cell viability.
photograph
Figure 6
In vitro wound healing assays using the bioprinted hydrogel constructs demonstrate enhanced cell migration and proliferation. The results suggest that the all-peptide platform supports the cellular processes required for tissue regeneration.
micrograph
Figure 7
Gene expression or protein analysis from cells cultured in the hydrogel platform reveals upregulation of angiogenic and wound healing markers. The molecular data support the functional benefits observed in cell migration and proliferation assays.
chart
Figure 8
In vivo evaluation of the bioprinted hydrogel in a diabetic wound model shows wound closure progression over time. The cell-laden constructs demonstrate accelerated healing compared to control treatments in the high-glucose wound environment.
photograph
Figure 9
Histological analysis of healed wound tissue reveals improved tissue architecture and vascularization in the hydrogel-treated group. Hematoxylin and eosin staining shows more organized collagen deposition and reduced inflammatory infiltrate.
micrographFigure 5
MicrographSource Paper
A click chemistry-mediated all-peptide cell printing hydrogel platform for diabetic wound healing.Cite This Figure
 > Source: Jinjian Huang et al. "A click chemistry-mediated all-peptide cell printing hydrogel platform for diabe." *Nature communications*, 2023. PMID: [38030636](https://pubmed.ncbi.nlm.nih.gov/38030636/)
<figure> <img src="https://pdfs.citedhealth.com/figures/38030636/156.png" alt="VEGF165-overexpressing endothelial cells encapsulated within the hydrogel are assessed for viability and vascular network formation. The growth factor expression aims to promote angiogenesis, addressing the vascular injury central to non-healing diabetic wounds." /> <figcaption>Figure 5. VEGF165-overexpressing endothelial cells encapsulated within the hydrogel are assessed for viability and vascular network formation. The growth factor expression aims to promote angiogenesis, addressing the vascular injury central to non-healing diabetic wounds.<br> Source: Jinjian Huang et al. "A click chemistry-mediated all-peptide cell printing hydrogel platform for diabe." <em>Nature communications</em>, 2023. PMID: <a href="https://pubmed.ncbi.nlm.nih.gov/38030636/">38030636</a></figcaption> </figure>