Skip to main content
ImmuneCited

Vitamin D Figure

12 figure da ricerca revisionata da esperti

Tutti Vitamin D Zinc Iron Andrographis Astragalus Elderberry Pelargonium sidoides Cordyceps Arginine N-Acetylcysteine Quercetin Curcumin Glutathione Resveratrol Astaxanthin Omega-3 Fatty Acids (EPA/DHA) Conjugated Linoleic Acid
All Types Chart Diagram Photograph Flowchart Forest Plot Micrograph Other
FIGURE 1—A schematic of the prospective cohort study (study 1) that investigated the association between vitamin D status (serum 25(OH)D), URTI and days lost from training, and the randomized controlled trial (study 2) that investigated the effects of vit
Figure 2

FIGURE 1—A schematic of the prospective cohort study (study 1) that investigated the association between vitamin D status (serum 25(OH)D), URTI and days lost from training, and the randomized controlled …

Influence of Vitamin D Supplementation by Simulated Sunlight or Oral D3 on …

FIGURE 2—Seasonal variation in serum 25(OH)D (A), vitamin D sufficiency prevalence (serum 25(OH)D ≥50 nmol·L−1; B), and the URTI prevalence when serum 25(OH)D ≥50 nmol·L 1 or <50 nmol·L 1 (C) in 1644 men and women during 12 wk of military training. aLo
Figure 3

FIGURE 2—Seasonal variation in serum 25(OH)D (A), vitamin D sufficiency prevalence (serum 25(OH)D ≥50 nmol·L−1; B), and the URTI prevalence when serum 25(OH)D ≥50 nmol·L 1 or <50 nmol·L 1 …

Influence of Vitamin D Supplementation by Simulated Sunlight or Oral D3 on …

FIGURE 3—Flow diagram of the randomized controlled trial (study 2) investigating the effects of vitamin D supplementation on URTI and mucosal immunity. Flow diagram indicates the number of participants assessed, randomized to solar simulated radiation (SS
Figure 4

FIGURE 3—Flow diagram of the randomized controlled trial (study 2) investigating the effects of vitamin D supplementation on URTI and mucosal immunity. Flow diagram indicates the number of participants assessed, …

Influence of Vitamin D Supplementation by Simulated Sunlight or Oral D3 on …

FIGURE 4—Serum 25(OH)D in men completing military training while receiving 12 wk of vitamin D supplementation (solar simulated radiation [SSR] or oral vitamin D3 [ORAL]) or a placebo (solar simulated radiation placebo [SSR-P] or oral placebo [ORAL-P]). Co
Figure 5

FIGURE 4—Serum 25(OH)D in men completing military training while receiving 12 wk of vitamin D supplementation (solar simulated radiation [SSR] or oral vitamin D3 [ORAL]) or a placebo (solar simulated …

Influence of Vitamin D Supplementation by Simulated Sunlight or Oral D3 on …

FIGURE 5—URTI average duration (A and D), peak URTI severity (B and E), and total days with URTI during military training (C and F), in the vitamin D supplementation (SSR and ORAL) vs placebo supplementation groups (SSR-P and ORAL-P) in all participants (
Figure 6

FIGURE 5—URTI average duration (A and D), peak URTI severity (B and E), and total days with URTI during military training (C and F), in the vitamin D supplementation (SSR …

Influence of Vitamin D Supplementation by Simulated Sunlight or Oral D3 on …

Figure 1
Figure 1

COVID-19 and the differences in physiological background between children and adults and …

Figure 2
Figure 2

COVID-19 and the differences in physiological background between children and adults and …

Figure 2
Figure 2

Micro nutrients as immunomodulators in the ageing population: a focus on inflammation …

Figure 3
Figure 3

Micro nutrients as immunomodulators in the ageing population: a focus on inflammation …

Figure 4
Figure 4

Micro nutrients as immunomodulators in the ageing population: a focus on inflammation …

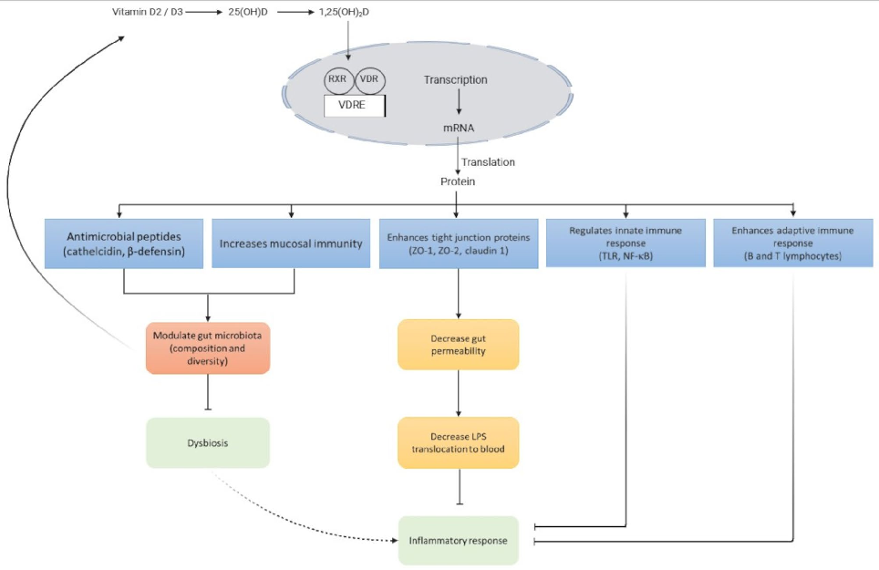
Figure 2
Figure 2

Gut-vitamin D interplay: key to mitigating immunosenescence and promoting healthy ageing.

Figure 3
Figure 3

Gut-vitamin D interplay: key to mitigating immunosenescence and promoting healthy ageing.