Skip to main content
ImmuneCited

Arginine Figures

6 figures from peer-reviewed research

All Andrographis Arginine Astaxanthin Astragalus Conjugated Linoleic Acid Cordyceps Curcumin Elderberry Glutathione Iron N-Acetylcysteine Omega-3 Fatty Acids (EPA/DHA) Pelargonium sidoides Quercetin Resveratrol Vitamin D Zinc
All Types Chart Diagram Photograph Flowchart Forest Plot Micrograph Other
Figure 2. Phases and specific events of the wound healing process.
Figure 6 Diagram

Sequential phases of the wound healing process - hemostasis, inflammation, proliferation, and remodeling - and their specific cellular events are illustrated.

Nutrition and Wound Healing: An Overview Focusing on the Beneficial Effects of …

Figure 3. Structure and effects of curcumin on wound healing.
Figure 7 Diagram

Chemical structure of curcumin alongside its documented effects on wound healing, including anti-inflammatory, antioxidant, and antimicrobial activities, are presented.

Nutrition and Wound Healing: An Overview Focusing on the Beneficial Effects of …

Figure 3. Metabolism of glutamine to arginine in human macrophages. Carbamoyl phosphate when combined with ornithine via OTC is converted to citrulline. Then citrulline is transformed into argininosuccinate and then into arginine by the action of ASS and
Figure 8 Diagram

Glutamine-to-arginine metabolism in human macrophages is mapped, showing the conversion of carbamoyl phosphate and ornithine to citrulline via ornithine transcarbamylase, and subsequent transformation to argininosuccinate. This pathway is central to understanding how glutamine supports immune-mediated wound repair.

The Effect of Amino Acids on Wound Healing: A Systematic Review and …

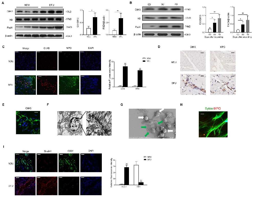
Compared with NDU wounds, the Hippo-YAP pathway in DFU wounds was found to be significantly inhibited (Fig. 2A). Then we explored the detailed molecular mechanism of this phenomenon. The DNA scaffold of NETs can be hydrolyzed by
Figure 3 Diagram

The molecular mechanism linking NET-derived DNA to Hippo-YAP pathway inhibition and endothelial-to-mesenchymal transition is elucidated, with DNase treatment as a potential therapeutic approach.

Neutrophil Extracellular Traps Delay Diabetic Wound Healing by Inducing Endothelial-to-Mesenchymal Transition via …

Figure 9
Figure 9 Diagram

A proposed model integrating NET-mediated Hippo pathway suppression with endothelial-to-mesenchymal transition in delayed diabetic wound healing is diagrammed.

Neutrophil Extracellular Traps Delay Diabetic Wound Healing by Inducing Endothelial-to-Mesenchymal Transition via …

Figure 1
Figure 1 Diagram

Conceptual diagram summarizing the relationship between the use of oral and enteral tube and the biological processes described in this research.

The use of oral and enteral tube-fed arginine supplementation in pressure injury …