Skip to main content
ImmuneCited

Curcumin Figures

37 figures from peer-reviewed research

All Andrographis Arginine Astaxanthin Astragalus Conjugated Linoleic Acid Cordyceps Curcumin Elderberry Glutathione Iron N-Acetylcysteine Omega-3 Fatty Acids (EPA/DHA) Pelargonium sidoides Quercetin Resveratrol Vitamin D Zinc
All Types Chart Diagram Photograph Flowchart Forest Plot Micrograph Other
Figure 1. Chemical structure of (A) curcumin, (B) bis-demethoxycurcumin, (C) demethoxycurcumin. Structures were drawn using ChemSpider, an online free chemical structure database.
Figure 6 Diagram

Chemical structures of curcumin, bis-demethoxycurcumin, and demethoxycurcumin - the three main curcuminoids - are displayed, highlighting the structural differences that influence their biological activity.

The Role of Curcumin in Cancer Treatment.

Figure 2. Summarized effects of curcumin on cancer cells. Key: CDK2, cyclin-dependent kinase 2; MMP-2, matrix metallopeptidase 2; MMP-9, matrix metallopeptidase 9; VEGF, vascular endothelial growth factor; NF-kb, nuclear factor kappa-light-chain-enhancer
Figure 7 Diagram

Summarized effects of curcumin on cancer cells are comprehensively mapped, showing modulation of CDK2, MMP-2, MMP-9, and multiple other molecular targets involved in tumor growth and metastasis.

The Role of Curcumin in Cancer Treatment.

Figure 5
Figure 5 Chart

COX-2 protein expression is upregulated by VEGF stimulation in intestinal endothelial cells, and curcumin effectively blocks this induction. Prostaglandin E2 production follows a similar pattern of inhibition.

Curcumin inhibits VEGF-mediated angiogenesis in human intestinal microvascular endothelial cells through COX-2 …

Figure 6
Figure 6 Chart

MAPK signaling pathway activation by VEGF is attenuated by curcumin in a time- and dose-dependent manner. Phosphorylation of ERK, p38, and JNK is markedly reduced in curcumin-treated endothelial cells.

Curcumin inhibits VEGF-mediated angiogenesis in human intestinal microvascular endothelial cells through COX-2 …

Figure 1. Schematic of TLR4/NF-κB/AP-1 signaling.
Figure 5 Diagram

TLR4/NF-kB/AP-1 signaling is a key inflammatory pathway in intestinal disease. This schematic illustrates the cascade from TLR4 receptor activation through NF-kB and AP-1 transcription factors to pro-inflammatory gene expression, and indicates where curcumin may intervene.

Curcumin and Intestinal Inflammatory Diseases: Molecular Mechanisms of Protection.

Figure 2. (Reprinted with permission from Dove Medical Press, Ltd.). Effect of FLLL32 and curcumin on IL-6-induced reduction of TEER in T84 monolayer. TEER value of T84 monolayers incubated with cell culture medium for 0–72 h in the presence of IL-6 (10 ng
Figure 6 Chart

FLLL32 (a curcumin analogue) and curcumin both protect against IL-6-induced reduction of transepithelial electrical resistance (TEER) in T84 cell monolayers. This graph shows that curcumin preserves intestinal barrier integrity by counteracting cytokine-mediated tight junction disruption over 72 hours.

Curcumin and Intestinal Inflammatory Diseases: Molecular Mechanisms of Protection.

Figure 7
Figure 7 Chart

Curcumin's effects on intestinal tight junction proteins have been demonstrated in multiple experimental models. This figure presents protein expression or immunofluorescence data showing curcumin-mediated preservation of barrier function.

Curcumin and Intestinal Inflammatory Diseases: Molecular Mechanisms of Protection.

Figure 8
Figure 8 Chart

Animal models of necrotizing enterocolitis and colitis respond favorably to curcumin treatment. This figure presents in vivo data on curcumin's protective effects in experimental intestinal inflammation.

Curcumin and Intestinal Inflammatory Diseases: Molecular Mechanisms of Protection.

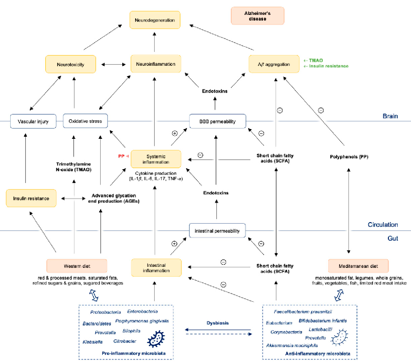
Figure 1. Gut dysbiosis promotes intestinal and systemic inflammation with consequently Aβ aggregation and neuroinflammation finally leading to neurodegeneration and Alzheimer’s disease. Abbreviations: Aβ = amyloid beta; PP = polyphenols; SCFA = short chain
Figure 6 Diagram

A pathway diagram illustrates how gut dysbiosis promotes intestinal and systemic inflammation, leading to amyloid-beta aggregation, neuroinflammation, and ultimately neurodegeneration in Alzheimer's disease. The cascade connects microbial imbalance to blood-brain barrier compromise and central nervous system pathology.

The Immunopathogenesis of Alzheimer's Disease Is Related to the Composition of Gut …

Figure 2. Change of the microbiome (e.g., by Western diet) resulting in intestinal dysbiosis leads to low grade inflammation in the gut and to increased intestinal and BBB permeability and consecutively to neuroinflammation and cognitive decline; oral patho
Figure 7 Diagram

Western diet-induced microbiome changes are mapped to intestinal dysbiosis, low-grade gut inflammation, and increased permeability of both the intestinal barrier and blood-brain barrier. The resulting systemic inflammatory state is linked to neuroinflammatory processes implicated in Alzheimer's disease progression.

The Immunopathogenesis of Alzheimer's Disease Is Related to the Composition of Gut …

Figure 1
Figure 1

Curcumin mitigates polycystic ovary syndrome in mice by suppressing TLR4/MyD88/NF-κB signaling pathway …

Figure 2
Figure 2

Curcumin mitigates polycystic ovary syndrome in mice by suppressing TLR4/MyD88/NF-κB signaling pathway …

Figure 3
Figure 3

Curcumin mitigates polycystic ovary syndrome in mice by suppressing TLR4/MyD88/NF-κB signaling pathway …

Figure 4
Figure 4

Curcumin mitigates polycystic ovary syndrome in mice by suppressing TLR4/MyD88/NF-κB signaling pathway …

Figure 5
Figure 5

Curcumin mitigates polycystic ovary syndrome in mice by suppressing TLR4/MyD88/NF-κB signaling pathway …

Figure 6
Figure 6

Curcumin mitigates polycystic ovary syndrome in mice by suppressing TLR4/MyD88/NF-κB signaling pathway …

Figure 1. Brain microglia activation in AD. Microglia are effective in Aβ clearance, neuroinflammation, and the production and aggregation of Aβ. Also, an Aβ pathologic increase in the brain and
Figure 1 Chart

Brain microglia activation in AD. Microglia are effective in Aβ clearance, neuroinflammation, and the production and aggregation of Aβ.

Mechanisms Linking Obesity, Insulin Resistance, and Alzheimer's Disease: Effects of Polyphenols and …

Figure 2
Figure 2 Diagram

Visual summary of the pathways and interactions relevant to mechanisms Linking Obesity, Insulin Resistance, and Alzheimer's Disease, as discussed in the context of alzheimer's disease (AD) is a complex neurodegenerative disorder characterized by progressive cognitive decline, memo.

Mechanisms Linking Obesity, Insulin Resistance, and Alzheimer's Disease: Effects of Polyphenols and …

Figure 3
Figure 3 Diagram

Schematic representation highlighting the mechanisms underlying mechanisms Linking Obesity, Insulin Resistance, and Alzheimer's Disease and their potential therapeutic implications.

Mechanisms Linking Obesity, Insulin Resistance, and Alzheimer's Disease: Effects of Polyphenols and …

Figure 2. Summary of the mechanistic effects of dietary ω-3 fatty acids and polyphenols on the amyloidogenic pathway. In the context of obesity, IR, and the presence of Aβ, inflammatory pathways are upregulated. ω-3 fatty acids and polyphenols intervene i
Figure 4 Diagram

Summary of the mechanistic effects of dietary ω-3 fatty acids and polyphenols on the amyloidogenic pathway. In the context of obesity, IR, and the presence of Aβ, inflammatory pathways are upregulated.

Mechanisms Linking Obesity, Insulin Resistance, and Alzheimer's Disease: Effects of Polyphenols and …

Figure 1
Figure 1 Diagram

Conceptual diagram summarizing the relationship between curcumin Modulation of the Gut and the biological processes described in this research.

Curcumin Modulation of the Gut-Brain Axis for Neuroinflammation and Metabolic Disorders Prevention …

Figure 2
Figure 2 Diagram

Visual summary of the pathways and interactions relevant to curcumin Modulation of the Gut, as discussed in the context of curcumin, a polyphenolic compound derived from Curcuma longa, has gained significant attention for its potential ther.

Curcumin Modulation of the Gut-Brain Axis for Neuroinflammation and Metabolic Disorders Prevention …

Figure 3
Figure 3 Diagram

Schematic representation highlighting the mechanisms underlying curcumin Modulation of the Gut and their potential therapeutic implications.

Curcumin Modulation of the Gut-Brain Axis for Neuroinflammation and Metabolic Disorders Prevention …

Figure 4
Figure 4 Diagram

Diagram illustrating the key biological concepts related to curcumin Modulation of the Gut, synthesizing evidence presented in the study.

Curcumin Modulation of the Gut-Brain Axis for Neuroinflammation and Metabolic Disorders Prevention …

Page 1 of 2